关注微信公众号就送挂机短信500条

外呼营销系统由八百呼自主研发,适用于电销、直销、老客户维护等呼出为主开展业务的企业呼叫系统。我们的目标是让每个企业摆脱接通率和人员利用率低下之痛!最大限度地节约企业的营销成本、真正提高企业的销售业绩!

1、系统自动外呼转座席:系统自动过滤空号、停机号码,客户接通后自己转座席接听[呼叫失败号码可重新呼叫];
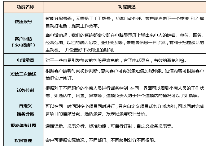
2、挂机短信:可根据接听时长发送挂机短信。
3、呼叫模式:可选择不播语音、播放中或意向客户按键直接转到公司的座机或手机,可设置通话录音(外呼并发数可自行调配比例)。

1、批量导入客户信息,系统自动预测式外呼,分配给空闲坐席接电话;
2、每个座席可自己导入客户资料,发起任务,提升效率。
3、座席拨短号,可查询每天工作完成情况[根据企业考核标准,定制开发]
质检功能:上级可实时查询员工工作状态[录音、话务量、客户等];
通话录音:全程的通话录音,管理人员可以实时进行在线播放和下载;
来电弹屏:可自动获得主叫号码,以此区分老客户和新客户,自动将去电号码与客户资料相匹配,即时弹屏,展现客户资料;
客户关系管理:自定义栏目、字段、项目类型等,协助企业建立完备的客户资料数据库,并通过强大的查询、统计、分析、提醒功能,充分挖掘客户价值;客户信息输入及编辑功能,形成客户关系数据库;
报表统计:座席话务分析、呼叫号码分析、销售分类统计、话务日期分析等,
异地查询:客户资料、录音、通话详单、报表分析等可远程实时查询。
权限管理:可根据企业需求,不同部门、不同级别划分不同权限。
部分常用功能: 语音外呼:系统发起任务,通过呼叫中心系统平台对于客户进行自动外呼,座席可直接点击下一个,或系统自动拨号,座席只负责接听,根据接通的时间再发送条短信,较大程度节约人力成本,提高工作效率。 (可查询未接电话,按指定时间重呼)

由于在同一时间会有多个项目同时进行,所以呼叫中心系统须具有项目池话务分派功能,可以同时完成多项目的座席分配、报表记录与统计分析。

可以记录每通电话的主叫号码、被叫号码、通话时间、通话时长、状态、通话录音等。也可根据通话记录,对座席话务、队列报表、外线报表、工作日志等对统计结果以表格、柱形图、盘形图、走势图的形式加以分析,为企业管理提供强有力的决策依据。

Copyright 2012-2016 ICP备14000816号 公司邮箱:jmkj@800ing.cn
公司地址:昆明市五华区鼓楼路184号 林海众创5F 咨询电话:0871-63987704 18184879456